返回旧站

2021-2022-2学期课程实践教学活动基金结题公示

2022-07-12    作者: 澳门永利yl6776团委    审稿: jjxy    点击量:

各小班、各位同学:

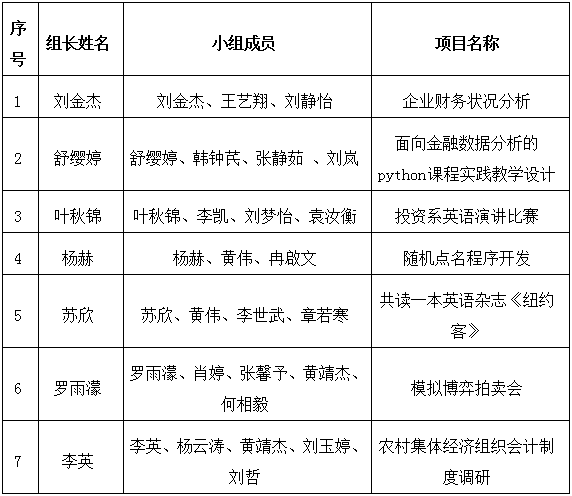
为进一步提升永利官网本科课堂教学质量,助推一流学科专业建设,营造良好学习氛围,经团队申报,学院团委审核、打分,现将澳门永利yl6776本科生课程实践教学活动专项基金项目拟结题项目予以公示。


公示时间为2022年7月12日-7月13日,公示期间若有异议,请实名向学院团委反映,电话:028-86291370,地点:1教421办公室。

澳门永利yl6776团委

2022年7月12日




Copyright © 2015 永利yl6776(澳门)股份有限公司 版权所有